宇都宮市のお弁当・お惣菜・テイクアウト・デリバリー
おべんとう・そうざい あかりの最新情報
-
お知らせ 社内ランチの定期便(週2回・15食前後)ご相談ください(26/05/06) NEW
社内ランチの定期便(週2回・15食前後)ご相談ください
宇都宮市内の事業者さま向けに、社内ランチの定期便のご相談を承っております。
例:週2回、15食前後から始めたい場合など、まずは状況をお聞かせください。
人数、頻度、ご予算感、納品時間を伺い、翌営業日までにお見積をご連絡します。
【おべんとう・そうざい あかり|法人・団体さま向け ご注文案内】
・配達:宇都宮市内(店舗より10km圏内は無料で配達いたします。
10kmを超えるエリアも配達可能ですので、お問い合わせくださいませ。
・目安:6,000円以上〜(10食前後~
・会議用:梅750/竹1,000/松1,500(税込)"ぐッ"ときた! 0人 -
お知らせ 法人配達のよくあるご相談(最低注文・見積・会議用)(26/04/29)
法人配達のよくあるご相談(最低注文・見積・会議用)
法人・団体さまから多いご相談をまとめました。
配達条件、価格帯、支払い方法など、状況に合わせてご案内します。
お電話で条件を伺い、翌営業日までにお見積をご連絡します。
【おべんとう・そうざい あかり|法人・団体さま向け ご注文案内】
・配達:宇都宮市内(店舗より10km圏内は無料で配達いたします。
10kmを超えるエリアも配達可能ですので、お問い合わせくださいませ。
・目安:6,000円以上〜(10食前後~
・会議用:梅750/竹1,000/松1,500(税込)"ぐッ"ときた! 0人 -
お知らせ 10〜20食の職場ランチに 定番メニューの配達もご相談ください(26/04/18)
10〜20食の職場ランチに 定番メニューの配達もご相談ください
職場ランチ、小規模オフィス、現場など、10〜20食程度のご注文もご相談ください。
普段使いの定番メニューと、週替わりの組み合わせなど、用途に合わせてご提案します。
条件を伺い、翌営業日までにお見積をご連絡します。
【おべんとう・そうざい あかり|法人・団体さま向け ご注文案内】
・配達:宇都宮市内(店舗より10km圏内は無料で配達いたします。
10kmを超えるエリアも配達可能ですので、お問い合わせくださいませ。
・目安:6,000円以上〜(10食前後~
・会議用:梅750/竹1,000/松1,500(税込)"ぐッ"ときた! 0人 -
お知らせ 歓迎会・研修・表彰式に 会議用弁当(梅・竹・松)(26/04/06)
歓迎会・研修・表彰式に 会議用弁当(梅・竹・松)
会議・研修・式典向けに、会議用弁当を3価格帯でご用意しています。
参加人数、ご予算、納品希望時間を伺い、翌営業日までにお見積をご連絡します。
年度替わりの会議、社内行事、来客対応にもご相談ください。
【おべんとう・そうざい あかり|法人・団体さま向け ご注文案内】
・配達:宇都宮市内(店舗より10km圏内は無料で配達いたします。
10kmを超えるエリアも配達可能ですので、お問い合わせくださいませ。
・目安:6,000円以上〜(10食前後~
・会議用:梅750/竹1,000/松1,500(税込)"ぐッ"ときた! 0人 -
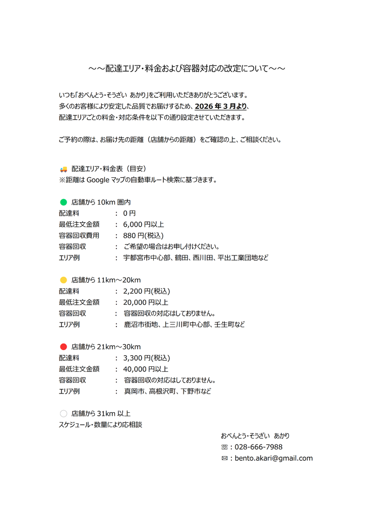
お知らせ 3月からの配達エリアと料金についてのお知らせ(26/02/13)
いつもあかりのお弁当を食べていただき、ありがとうございます。
おかげさまで、最近は宇都宮の中心部だけでなく、鹿沼や下野、真岡方面からも「あかりのお弁当を頼みたい」という嬉しい声をいただくことが増えました。
そこで、遠方のお客様にも作りたての美味しさを責任持ってお届けするために、2026年3月から配達のルールを少しだけ新しくしました。
これまでは「遠いから無理かな…」とお断りしてしまうこともありましたが、今後は距離に応じた配達料と注文金額の条件さえ合えば、喜んでお届けに上がります!
詳しくは画像の表にまとめました。
これからも、一つひとつ心を込めてお作りします。
春の集まりや会議に、ぜひご利用ください。"ぐッ"ときた! 0人 -
お知らせ 【宇都宮のイベント・お集まりに】手作りオードブルのご予約承り中!(25/08/16)
宇都宮市中央の「おべんとう・そうざい あかり」です!
社内での会議やイベント、地域のお集まり、ご家族でのパーティーなどにぴったりの、ボリューム満点な手作りオードブルはいかがですか?
人気のからあげやローストポークなど、大人から子供まで楽しめるメニューを彩り豊かに盛り込みます。ご予算やご要望に応じて内容の変更も可能ですので、お気軽にご相談ください。
【商品詳細】
・オードブル:3,500円(税込)~
・目安:5人前~
・ご予約:3営業日前までにお願いいたします。
【ご注文・お問い合わせ】 お電話または公式LINEにてお待ちしております! 028-666-7988"ぐッ"ときた! 0人 -
お知らせ 新メニュー(25/05/13)
店頭メニューに
とんかつ弁当と生姜焼き弁当が追加されております!
是非ご賞味くださいませ!
とんかつ弁当:650円
生姜焼き弁当:650円"ぐッ"ときた! 0人 -
お知らせ 会議用弁当のメニュー作成しました!(24/12/04)
企業・団体さま向けの会議用弁当のメニューを作成したしました。
基本3メニューからの選択となりますが
内容、金額ご要望ありましたら
お気軽にご相談くださいませ。"ぐッ"ときた! 0人








